PA视讯(亚洲区)官方网站-PlayAce AG旗舰
欢迎访问PlayAce!
网站首页
关于我们
PlayAce简介
现任领导
机构设置
历史沿革
团队队伍
省级名师
教师名录
导师队伍
人才招聘
党群工作
公司党委
制度建设
政治学习
关工委会
人才培养
本科生培养
公司产品
教学工作
教学动态
教学改革
教学成果
教学制度
学科竞赛
专业认证
科学研究
科研动态
科研成果
科研政策
学术交流
科研机构
实验室建设
中心简介
制度建设
实验设备
大型仪器设备共享
下载专区
员工园地
入学教育
团学活动
常规管理
考研学风
奖学助学
员工工作
人才招聘
本科生招生
研究生招生
就业信息
就业创业网
社会服务
下载专区
当前位置:
网站首页
>>
人才培养
>>
本科生培养
>> 正文
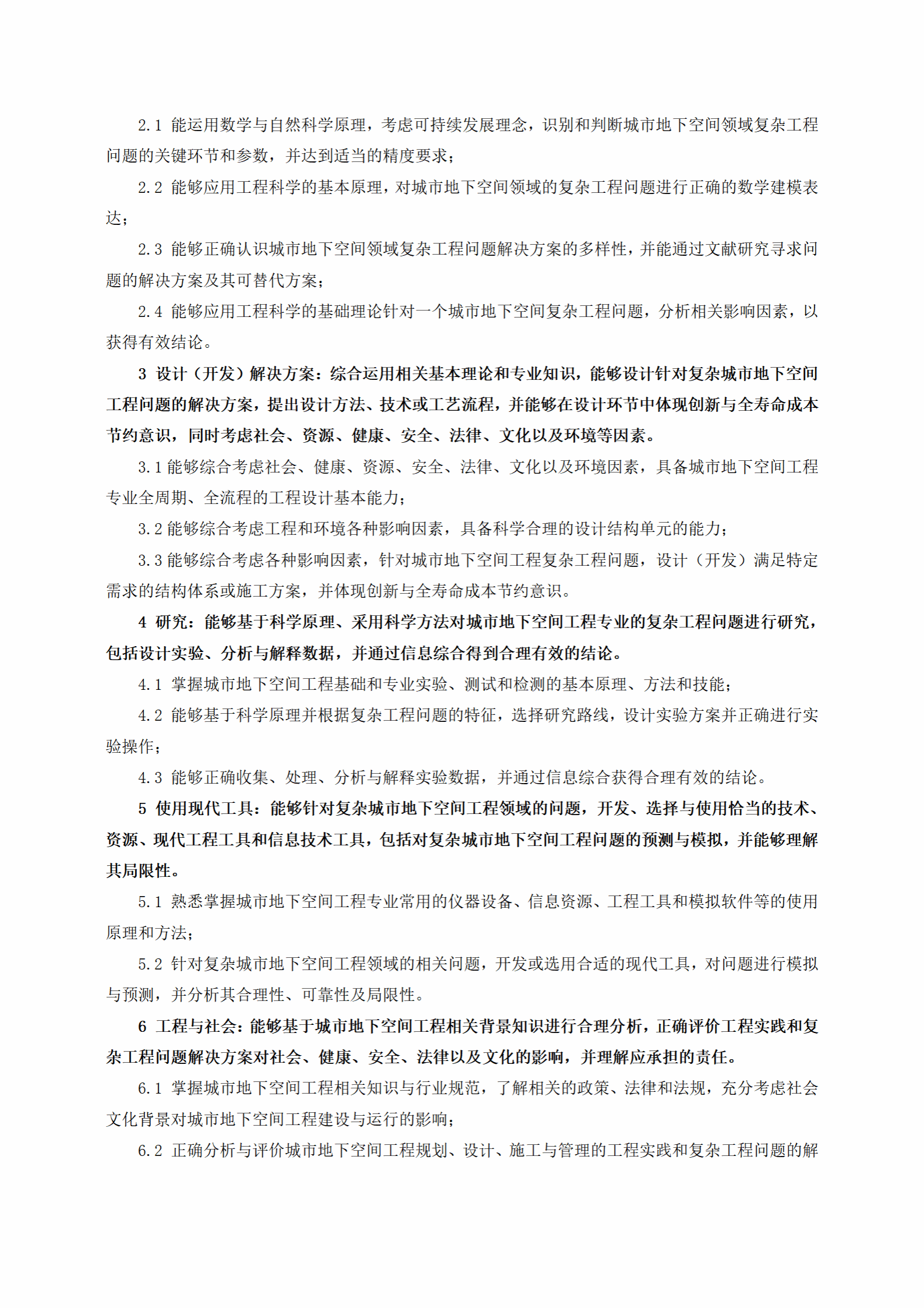
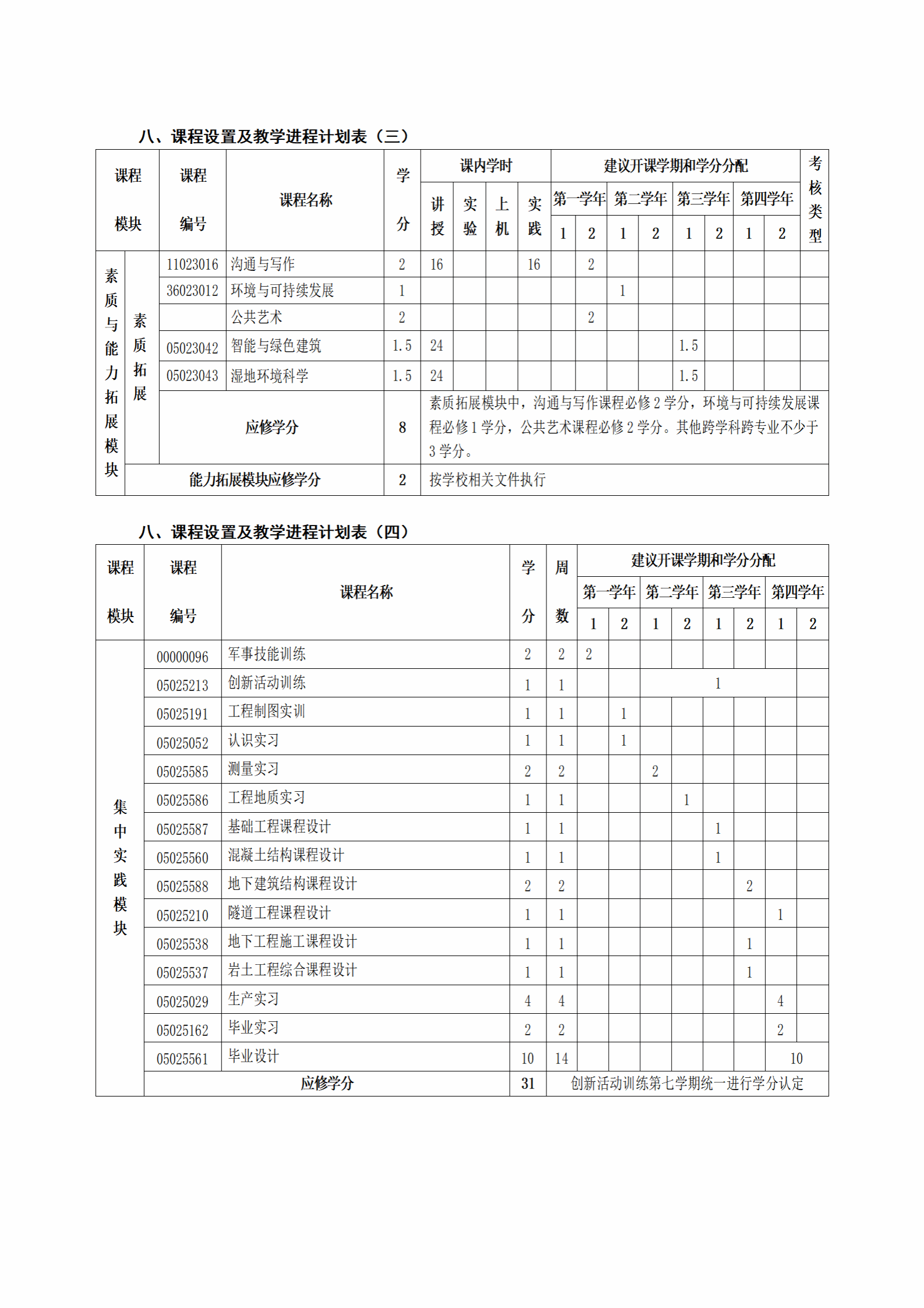
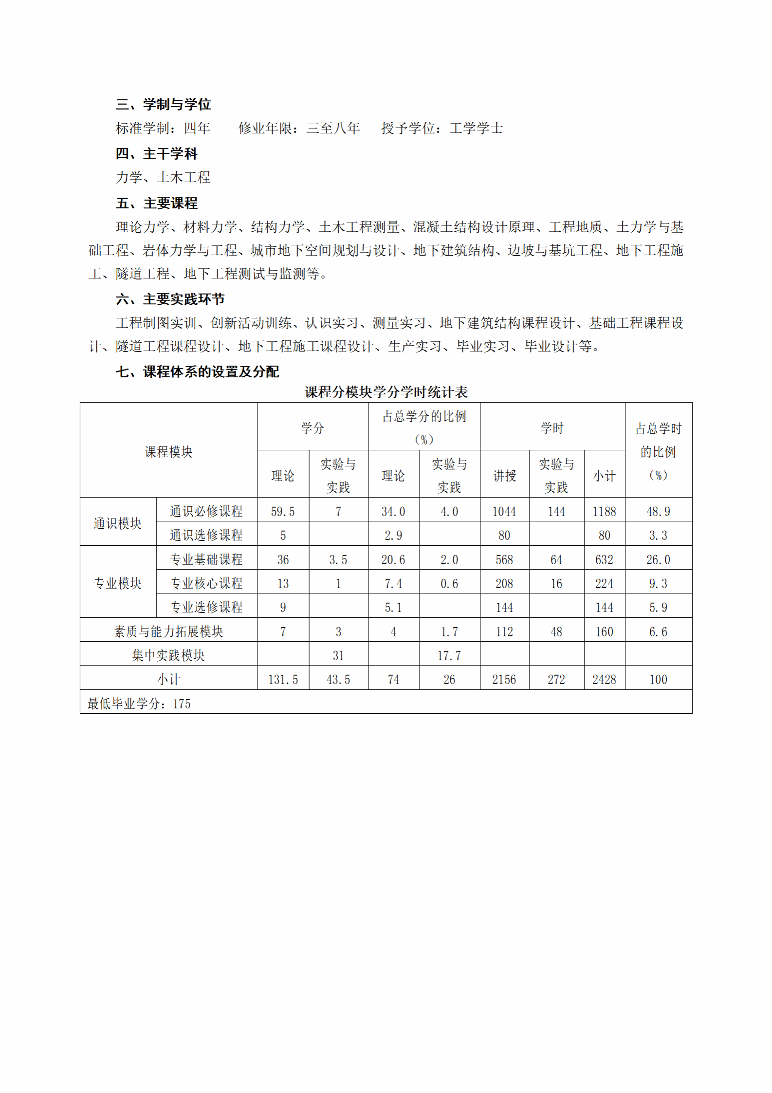
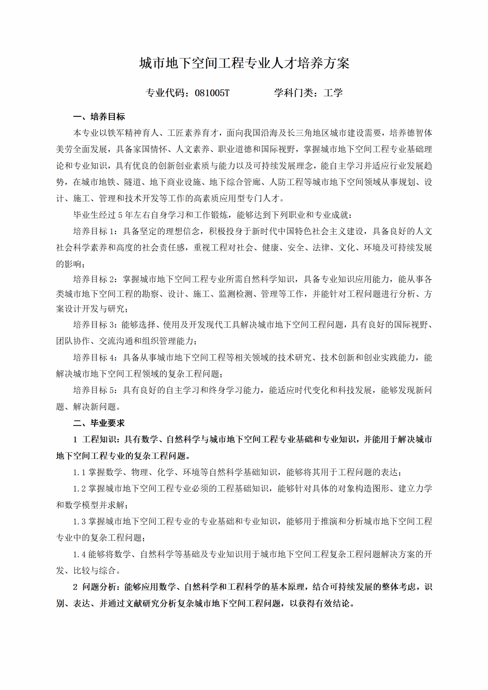
城市地下空间工程专业人才培养方案(2023版)
作者: 殷勇 审核人: 李富荣 文章来源: PlayAce 点击数: 发布时间: 2024-01-10